亚快企业服务(亚快集团)旗下外贸供应链综合服务平台
这一成就得益于Voghion对欧洲消费者需求的深度洞察。平台以欧美中产阶级为焦点客群,从打“质量取性价比”的差同化定位,成功填补了SHEIN(低价快时髦)取亚马逊(高价标品)之间的市场空白。例如,其引入的义乌小商品财产带产物,凭仗设想改良取严酷质检,正在欧洲家居细分市场复购率领先。
本土化运营是Voghion的另一张王牌。平台通过智能翻译打破言语壁垒,商品描述取客服办事笼盖英、法、德等10余种言语,并沉点拓展、法国等焦点国度,成立当地化运营团队,充实整合本土资本,实现精准化市场推广取深度市场渗入。物流方面,平台不竭优化物流仓储收集,并取本地物流办事商慎密合做,实现沉点市场7日内送达的配送时效。领取环节则接入了PayPal、Apple Pay等海外支流渠道,保障买卖平安便利。
2025年,美国新一轮关税政策加剧全球商业摩擦,保守外贸企业面对出口成本激增、利润空间压缩、发卖渠道变窄的窘境。正在此布景下,中国卖家亟需开辟更具增加潜力的新兴市场。而深耕欧洲的一坐式跨境电商平台Voghion,凭仗其精准的市场结构、成为浩繁中国企业突围全球化合作的环节跳板。
声明:本网转发此文章,旨正在为读者供给更多消息资讯,所涉内容不形成投资、消费。文章现实若有疑问,请取相关方核实,文章概念非本网概念,仅供读者参考。前往搜狐,查看更多?。
为帮帮中国卖家应对商业壁垒,降低出海成本,Voghion推出“零门槛入驻+全链赋能”政策,营销到合做模式的环节环节,全方位帮力企业开辟海外市场。
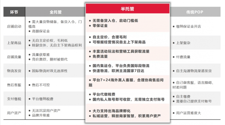
正在品类上,平台基于大数据阐发锁定增加赛道,为企业供给选品,并取义乌小商品、深圳3C电子、杭州服拆、宁波家电等40余个中国财产带合做,推出“全球小商品曲通车”,优先保举具备供应链劣势的品类。正在营销支撑上,平台为商家供给从动化告白投放系统,连系TikTok、YouTube等社媒引流,实现黑五、网一等大促期间坐内流量增加。正在合做模式上,供给全新的全托管、半托管合做模式,矫捷适配分歧规模企业。
Voghion自2021年成立以来,便以“黑马”之势敏捷打开欧洲市场,正在短短一个月的时间里就跻身欧洲电商平台市场下载量前十,单日单量冲破万单。截至2025年,其营业已笼盖英国、法国、、意大利、西班牙、美国、、等40余个国度和地域。数据显示,2024年Voghion欧洲市场APP下载量冲破2000万,月活跃用户超400万,跨境卖家数量跨越2万家。
正在商业从义昂首的当下,Voghion通过深耕欧洲成熟市场、建立差同化合作力、立异商家搀扶模式,为中国企业斥地了一条“低风险、高报答”的轻量化出海径。其2025年全球化计谋显示,平台将进一步拓展东南亚、拉美等新兴市场,并通过“财产带+跨境电商”深度融合,鞭策“中国制制”向“全球品牌”升级。



